最新号・バックナンバー
2026年4月号のご紹介
【特集】敏感肌に対する考え方
【特集論文:FEATURE】(※以下、敬称略)
- 臨床現場から見る敏感肌の変遷
稲田堤ひふ科クリニック 関東 裕美 - 敏感肌サイエンスの進化と未来
東邦大学 医学部皮膚科学教室 松永 由紀子 - 敏感肌に寄り添う化粧品開発:処方設計から使用実態理解・啓発までの包括的取り組み
ポーラ化成工業株式会社 製品設計開発部 エビデンスセンター 坂口 眞由美 - 表皮内神経とタイトジャンクションバリアに着目した敏感肌の新たな改善アプローチ
花王株式会社 スキンビューティ第1研究所 加藤 亜里沙・住田 泰輝 - ヒト表皮角化細胞におけるスプリングミントⓇの芳香族ジアミン誘導TSLP mRNA発現に及ぼす効果
一丸ファルコス株式会社 藤田 幸子・伊藤 賢一・アルナシリ イダマルゴダ - 3-ラウリルグリセリルアルコルビン酸(iVCⓇ-3LGA)の持続的な皮膚バリア機能向上効果
株式会社成和化成 鈴木 咲紀・吉岡 正人 - 天然原料による表皮への保護効果
ダニスコジャパン株式会社(IFFグループ) 樫村 猛伯・Piera Pericu・Carole Gherardi
【連載企画】(※以下、敬称略)
- 化粧品開発のフロンティア(グローバル企業のR&D戦略を読む)
ソフィアリンクス シニアアドバイザー 秋山 ゆかり - GLOBAL BEAUTY INSIGHT(グローバルな美容&コスメの最新トレンド)
Mintel Japan 塚田 敏浩 - クローズアップ Cosme industry(日本の化粧品産業の注目動向と今後)
矢野経済研究所 浅井 潤司 - K-Beauty 躍進の背景を探る(韓国コスメ競争力の源泉とグローバル展開)
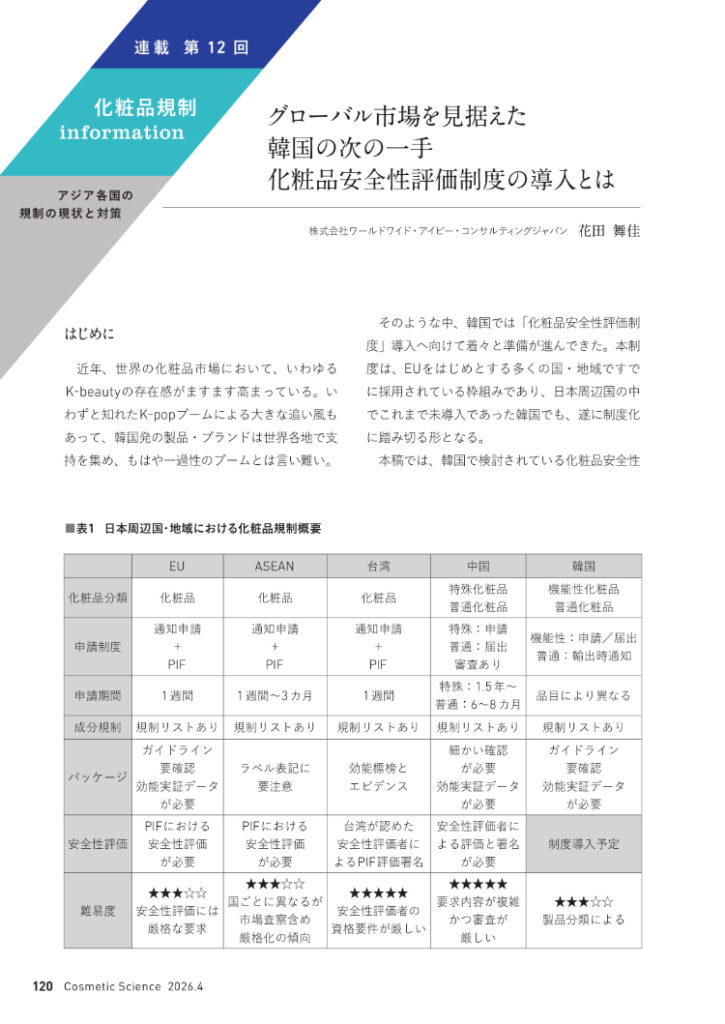
株式会社ロボティア 河 鐘基 - 化粧品規制 information(アジア各国の規制の現状と対策)
ワールドワイド・アイピー・コンサルティングジャパン 花田 舞佳 - 研究開発の羅針盤(イノベーションを生む情報の見つけ方・使い方)
株式会社日本能率協会総合研究所 東 真理子
グローバル展示会情報
原料GUIDE
広告索引
次号予告
編集後記・奥付


















お申し込み
/ Application
- Research & Development for Cosmetics & Allied Industrie
- Research & Development for Cosmetics & Allied Industrie