化粧品規制 information
アジア各国の規制の現状と対策

花田 舞佳 氏

株式会社WWIP
コンサルティングジャパン シニアコンサルタント

花田 舞佳

昨年より、中国で遂に海外企業への査察が開始されたことを受け、初回は日本企業も他人事と捉えず関連規制を知って十分に備えておく重要性についてお伝えします。
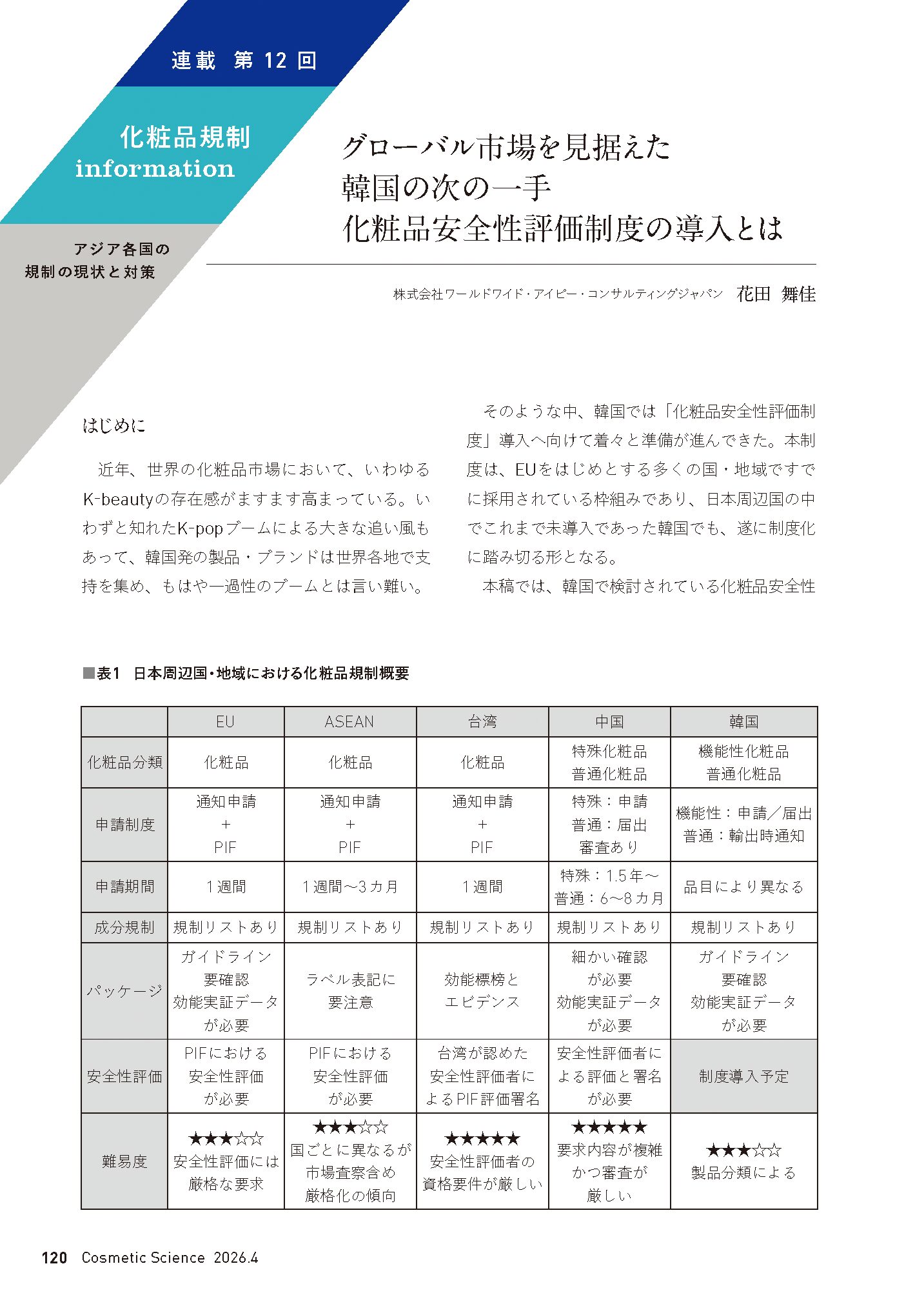
そして注意すべきは中国だけではありません。多くの日本企業が進出している台湾、人口増加とGDPの伸びにより市場展開を見据える企業の多い東南アジアにおいてはPIF制度が始動し、もはやアジア市場に進出するには日本より厳しい規制準拠が避けられません。弊社は出版時期に合わせた各国のトピックスを取り上げ、日本企業の気になる情報や注意点をお伝えして参ります。

2026年4月号

グローバル市場を見据えた韓国の次の一手 化粧品安全性評価制度の導入とは

2026年2月号

マレーシアの化粧品市場:多文化な消費者環境、そして持続可能な成長を支える規制枠組み

2025年12月号

中国化粧品新原料制度における現行法規のポイントと今後の変革シナリオ

2025年10月号

インドネシア・ハラール制度施行と化粧品業界のハラール適合への課題

2025年8月号

“売る”だけでは危険 
化粧品の海外展開における知財対策の必要性と実務的対策

2025年6月号

中国当局が公布する《常見問題解答》
─歴史的経緯、法的位置づけ、お役立ちFAQ─

2025年4月号

UAEで製品を輸入販売するために日本企業が押さえておくべきポイント:行政申請の視点から

2025年2月号

日本化粧品の強みをより生かすためには?
韓国コスメに見る世界市場への道筋

2024年12月号

CHINA+1戦略としてのASEAN化粧品市場の魅力と挑戦

2024年10月号

中国NMPAと台湾PIF、手続き難易度の徹底比較

2024年8月号

新たな規制に直面する化粧品企業:
台湾PIF制度の詳細と影響

2024年6月号

備えあれば憂いなし!
中国NMPAによる新条例に基づく海外企業査察の対策と注意点

PROFILE
アジア諸国における知財対策業務(商標・著作権・意匠権・中国模倣品対策等)を経て現職。200製品以上のNMPA化粧品申請の実績を活かし、多くの中国行政関連セミナーで講師を務める。中国化粧品NMPA申請、保健食品SAMR申請の実践的なコンサルテーションを提供。